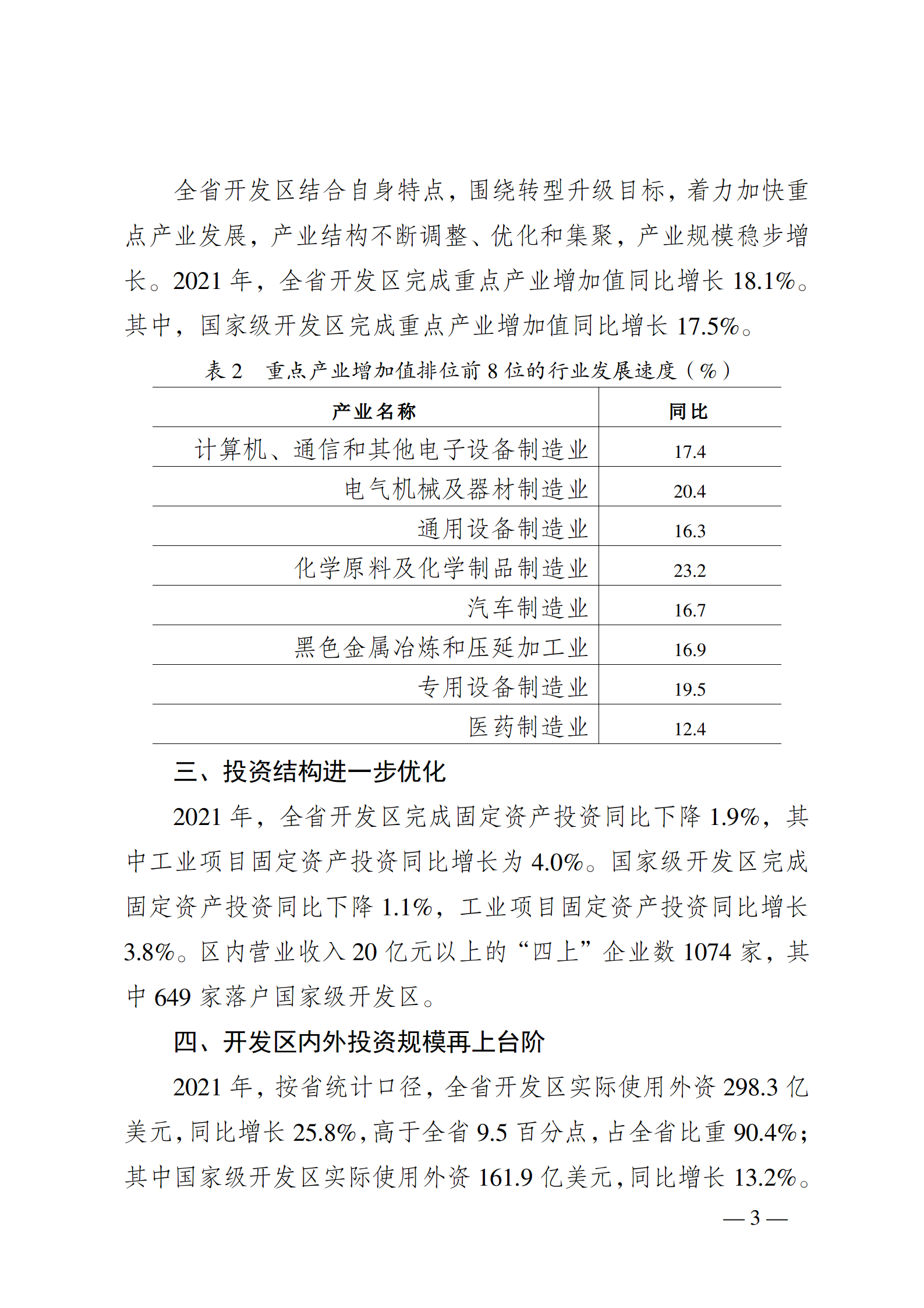
首页
>政务公开>法定主动公开内容>彩色星空游戏
索引号   014000335/2022-00215
信息分类   开发区发展  时效    
发布机构   开发区处 发文日期   2022-12-07
信息名称   2021年江苏省开发区建设发展统计公报
内容概述   2021年江苏省开发区建设发展统计公报
文号   关键字   开发区 统计公报

2021年江苏省开发区建设发展统计公报

发布时间:2023-02-07 15:26浏览次数:

扫一扫在手机打开当前页
Baidu
map